
Poznaj nas
Przedsiębiorstwo Komunalne „NOTEĆ” Spółka z ograniczoną odpowiedzialnością powstało w 1997 roku w wyniku z przekształcenia zakładu budżetowego w spółkę handlową.
Kapitał zakładowy Spółki wynosi 12 727 100,00 zł i 100% udziałów posiada Gmina Wieleń, która jest właścicielem.
Przedsiębiorstwo Komunalne Sp. z o. o zostało wpisane przez Sąd Rejonowy Poznań – Nowe Miasto i Wilda w Poznaniu, IX Wydział Gospodarczy do Krajowego Rejestru Sądowego, Numer KRS: 0000132527.

Przedmiot działalności spółki
Dostawa wody, odprowadzania ścieków, dowóz dzieci do szkół, usługi WOD-KAN, usługi sprzętem specjalistycznym, usługi komunalne.

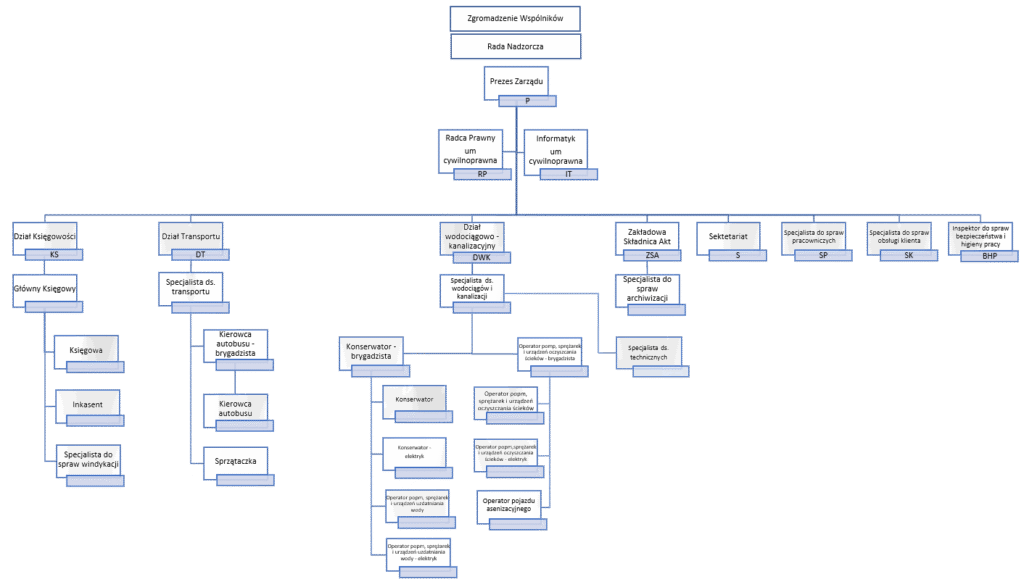
Organy Przedsiębiorstwa Komunalnego „NOTEĆ” Sp. z o.o.
Zgromadzenie
Wspólników
100% udziałów
w Przedsiębiorstwie Komunalnym
„NOTEĆ” Sp. z o.o.
posiada Gmina Wieleń reprezentowana na Zgromadzeniu Wspólników przez:
Elżbietę Rybarczyk – Burmistrza Wielenia
Rada
Nadzorcza
Bartosz Dworzański
Przewodniczący Rady Nadzorczej
Bożena Migdał
Członek Rady Nadzorczej
Marcin Tuliński
Członek Rady Nadzorczej
Zarząd
Spółki
Robert Czempiński
Prezes Zarządu




